Introducción
Los amplificadores inversores, los circuitos sumadores y los integradores se usan para construir los bloques que configuran los computadores analógicos, utilizados para resolver ecuaciones diferenciales lineales. Se elude el uso de los derivadores a causa del considerable efecto de ruido a pesar de su bajo nivel.
Para diseñar un circuito computador, en primer lugar hay que reordenar la ecuación diferencial correspondiente, de tal forma que el término que tenga la derivada mayor esté en el primer miembro de la ecuación (lado izquierdo) y los otros en el segundo (lado derecho). Se añaden integradores y amplificadores en cascada y anidados en lazos.
Se tomará en cuenta la notación ,
, y así sucesivamente.
Problema resuelto
Problema 1. Diseñar un circuito con entrada que proporcione una salida
tal que se satisfaga la siguiente ecuación:
Solución.
Paso 1. Se reordena la ecuación diferencial de la siguiente manera
Paso 2. Se tomará un amplificador operacional circuito sumador de integrales (que en este caso serán de tres entradas). Recordando la fórmula y su circuito (figura 1)

Para el caso de la expresión de la ecuación diferencial, se va integrando una vez con respecto a
Comparando con la ecuación de , se observa que
donde
Si se escoge ,
Con esto, la primera parte del diseño sería como el de la figura 2.

Paso 3. Ahora se diseñará un segundo amplificador operacional tipo circuito integrador. Recordando su fórmula y su circuito (figura 3)

De la expresión , se integra una vez con respecto a
.
Comparando con la ecuación de , se observa que
donde
Si se escoge ,
Con esto, la segunda parte del diseño sería como el de la figura 4.

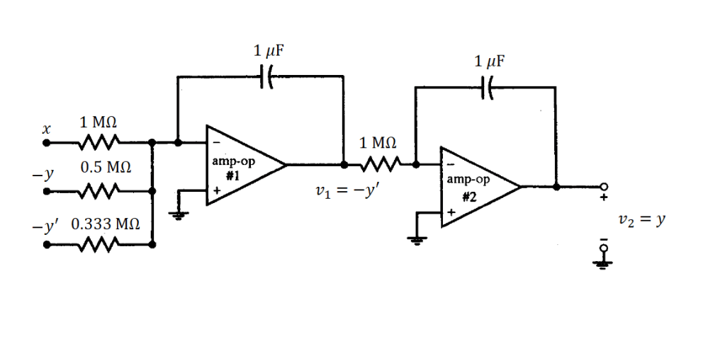
Uniendo las primeras dos partes diseñadas, se tiene lo siguiente en la figura 5.

Paso 4. ¿Cómo obtener las entradas? Para ello se conecta la salida del primer amplificador con su respectiva entrada (figura 6)

Para conectar la entrada del primer amplificador con la salida del segundo es necesario que la salida sea negativa, es decir, sea . Una solución sería diseñar un tercer amplificador operacional de tipo circuito inversor. Recordando la fórmula y su circuito (figura 7).

Para que la ganancia sea unitaria, es necesario que ambos resistores tengan el mismo valor. Así, si el voltaje de entrada tiene una magnitud o valor y signo, su salida tendrá la misma magnitud o valor pero con signo opuesto. Por recomendación, se tomarán dos resistencias de 10 kΩ; con esto su salida sería
Recordando que ,
Con esto la última parte del circuito se muestra en la figura 8.

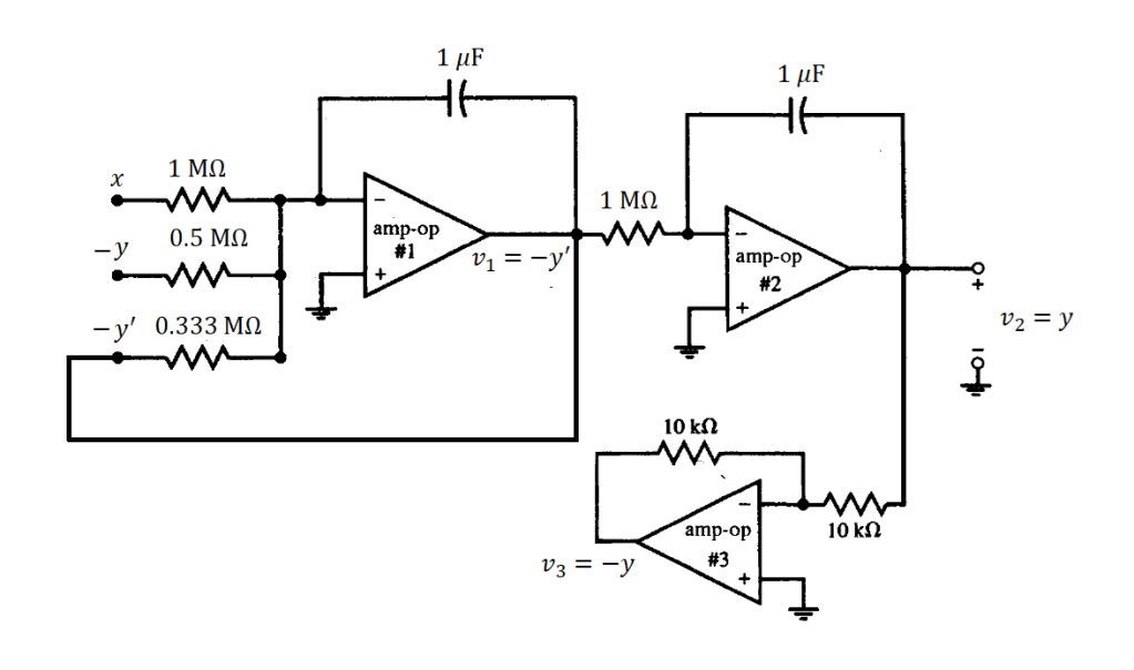
Conectando la salida del segundo amplificador con la entrada del tercero, el avance se muestra en la figura 9.

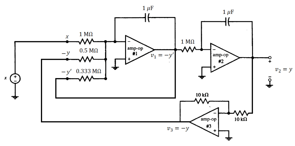
Conectando la salida del tercer amplificador con la segunda entrada del primer amplificador, se muestra en la figura 10.

Finalmente, la primera entrada del primer amplificador se le añade una fuente de voltaje. El resultado final se muestra en la figura 11.
